财务处
本站首页
工作动态
支部园地
规章制度
网上办事
通知公告
青年文明号
下载专区
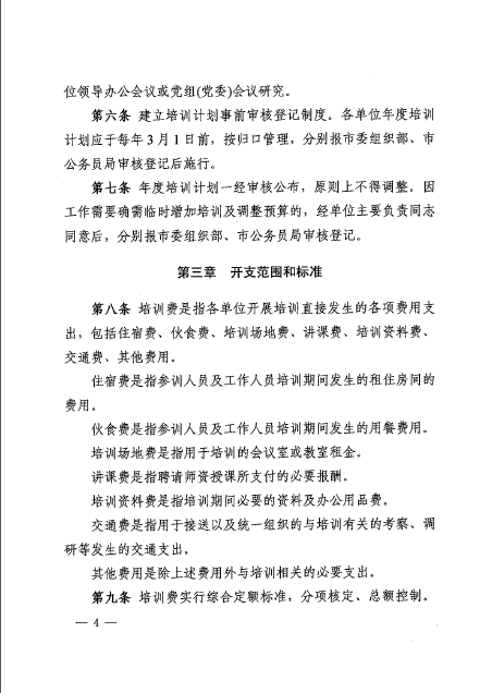
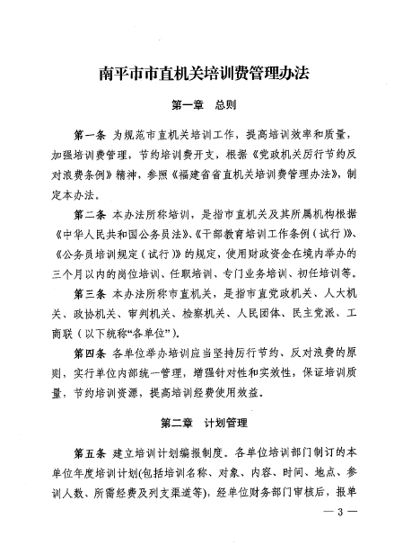
南平市市直机关关于培训费管理办法的通知
发布者:财务处
发布时间:2016-03-01
浏览次数:
97